Normas de Procedimento
Normas de Procedimento
-
Conteúdo Atualização Formato Tamanho Norma de Procedimento SESP Nº 001 - Promover a coordenação e o acionamento operacional dos recursos disponíveis pelas agências de regulação social que compõem o CIODES 06/06/2018 pdf 3299 kB Baixar Norma de Procedimento SESP Nº 005 - Atendimento Prioritário Chamadas de Caráter Criminal, de Defesa Civil, Informações e Assistencial 04/01/2019 pdf 180 kB Baixar -
Conteúdo Atualização Formato Tamanho Norma de Procedimento SESP N° 002 - Atualizar os bancos de dados criminais 06/06/2018 pdf 328 kB Baixar -
Conteúdo Atualização Formato Tamanho Norma de Procedimento SESP Nº 003 - Planejamento Estratégico da SESP 10/10/2018 pdf 298 kB Baixar Norma de Procedimento SESP Nº 006 - Gerenciamento de Projetos Prioritários da Segurança Pública e Defesa Social Estadual 04/01/2019 pdf 179 kB Baixar Norma de Procedimento SESP Nº 006 - ANEXO I 04/01/2019 pdf 334 kB Baixar Norma de Procedimento SESP Nº 006 - ANEXO II 04/01/2019 pdf 5018 kB Baixar -
Conteúdo Atualização Formato Tamanho Norma de Procedimento SESP Nº 004 - Atuar na fomentação e manutenção dos Conselhos de Segurança Municipais e estruturar os Gabinetes de Gestão Integrada Municipais – GGIM’s 10/10/2018 pdf 312 kB Baixar Norma de Procedimento SESP Nº 007 - Capacitação Integrada das Forças de Segurança e Comunidade 04/01/2019 pdf 233 kB Baixar -
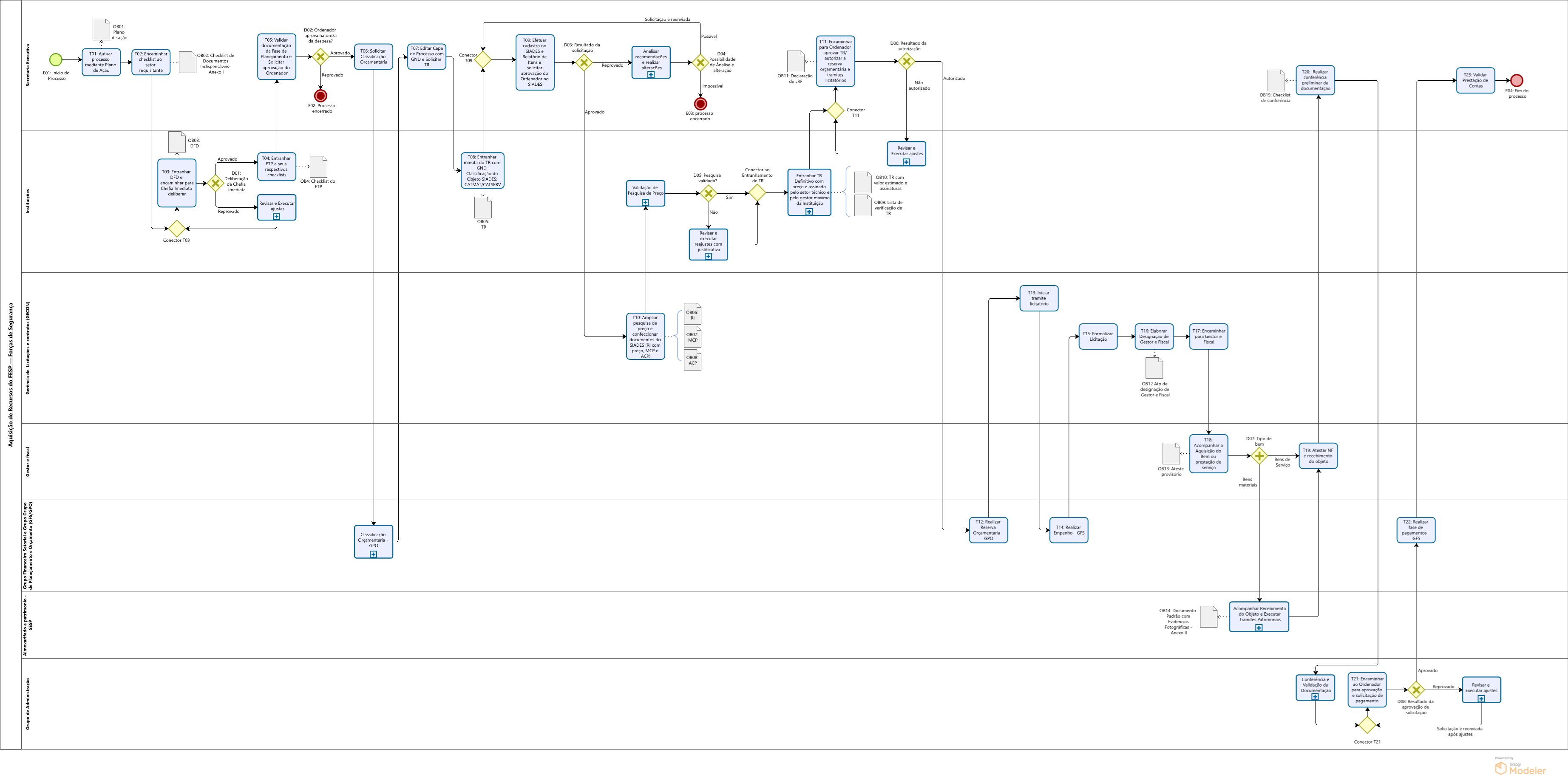
Conteúdo Atualização Formato Tamanho Norma de Procedimento Exclusiva FESP nº 005 – Aquisição de Recursos do FESP — Setor Requisitante Interno 24/11/2025 pdf 532 kB Baixar Fluxograma da NPE nº 005 — Aquisição de Recursos do Setor Requisitante Interno. 24/11/2025 png Baixar Norma de Procedimento Exclusiva FESP nº 006 – Aquisição de Recursos do FESP — das Forças de Segurança. 24/11/2025 pdf 418 kB Baixar Fluxograma da NPE nº 006 — Aquisição de Recursos das Forças de Segurança. 24/11/2025 png Baixar -
Conteúdo Atualização Formato Tamanho Norma de Procedimento Exclusiva nº 004 - Emissão de Passagem Aérea 19/11/2025 pdf 474 kB Baixar Fluxograma da NPE — Emissão de Passagem Aérea 19/11/2025 png Baixar -
Conteúdo Atualização Formato Tamanho Norma de Procedimento SESP Nº 008 - Cadeia de Custódia (Versão 01) 24/03/2022 pdf 876 kB Baixar POP - CADEIA DE CUSTÓDIA FINAL 17.02.2022 (Versão 01) 30/05/2022 pdf 181 kB Baixar Norma de Procedimento SESP Nº 008 - ANEXO I-1 30/05/2022 pdf 244 kB Baixar Norma de Procedimento SESP Nº 008 - ANEXO II-1 30/05/2022 pdf 225 kB Baixar Norma de Procedimento SESP Nº 008 - ANEXO III 30/05/2022 pdf 17 kB Baixar -
Conteúdo Atualização Formato Tamanho Norma de Procedimento Conjunta SESP SEP SESA nº 001 – Processo do Registro de Causa Morte no SIMDATASUS (Versão 01) 19/11/2025 pdf 291 kB Baixar Norma de Procedimento Conjunta SESP PCES PCIES — nº002 Procedimento de Identificação Criminal (Versão_01) 19/11/2025 pdf 843 kB Baixar Norma de Procedimento Conjunta nº 003 - Casos com suspeita de fraude na emissão de Carteira de Identidade - CIN (Versão 01) 19/11/2025 pdf 398 kB Baixar -
Conteúdo Atualização Formato Tamanho 2020-BP2R8R - 2020.08.06 - NPE SII-SGE-SESP nº 001 - Atendimento a Ocorrencia de Crime contra o Patrimonio (Versao 01) 19/08/2020 pdf 412 kB Baixar -
Conteúdo Atualização Formato Tamanho 2020-QHBTP1 - 2020.08.06 - NPE SII-SGE-SESP nº 002 - Atendimento à Ocorrência de Homicídio e Feminicídio (Versão 01)-1 19/08/2020 pdf 411 kB Baixar